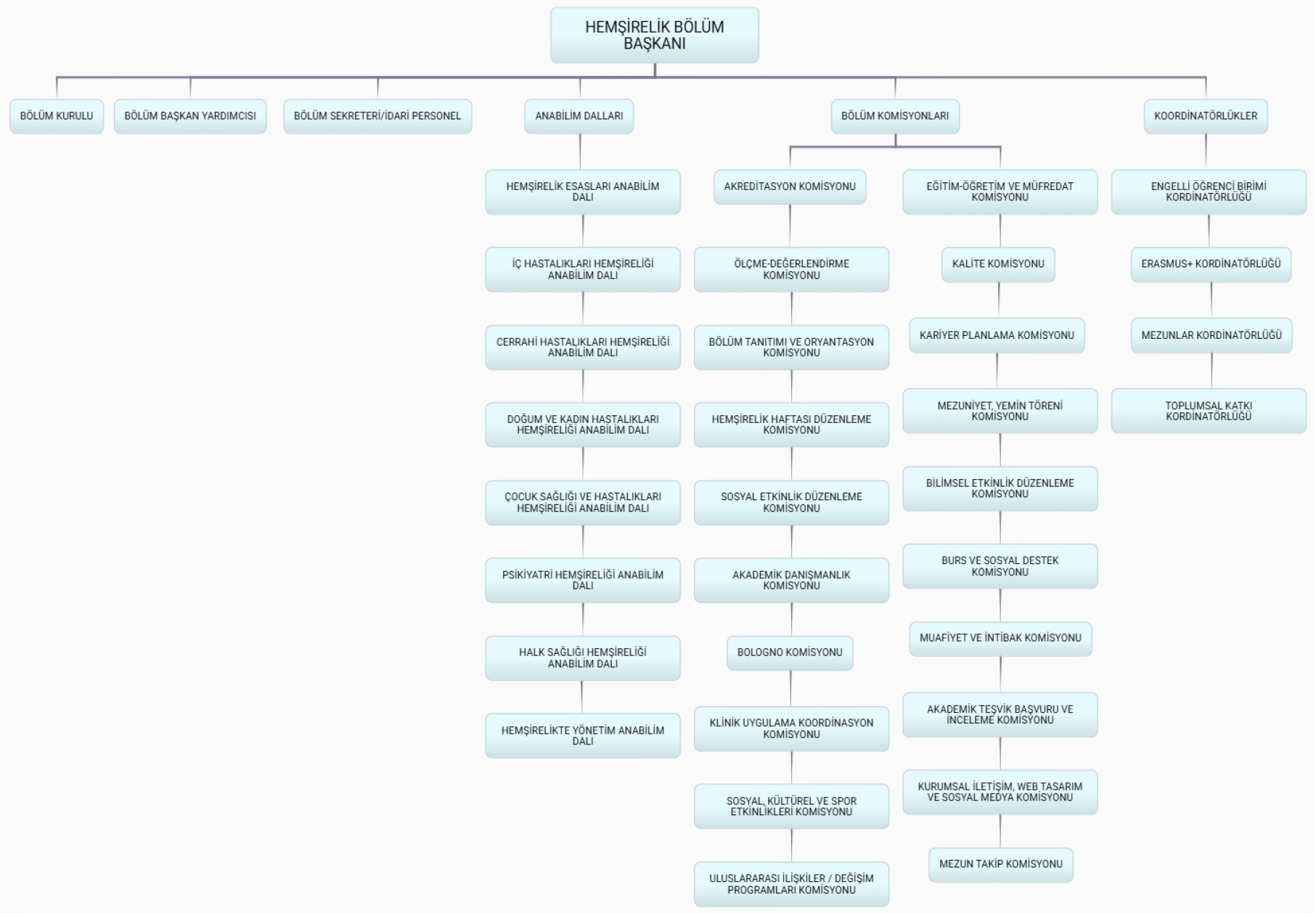
Hemşirelik Bölümü

Organizasyon Şeması